Web App Development for Restaurant Busienss – Truly Home Cooked Meals (THCM)

ScalaCode developed THCM, a centralized platform designed to connect Meal Hosts with patrons looking for home-cooked meals, streamlining the process with modern web solutions for dine-in or take-away options.

Business Requirements

THCM sought to create an accessible platform to help patrons easily locate, customize, and order home-cooked meals, incorporating features like online payments, subscriptions, and live order tracking.

Challenges

Ensuring Food Freshness

Critical for delivering high-quality, home-cooked meals.

Quick Accessibility

Making it easy for users to find and order meals quickly.

Building a Reliable Ratings System

Essential for fostering trust among users and ensuring meal quality.

Solutions

The THCM app features:

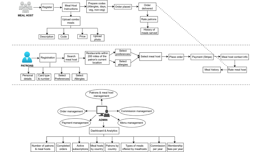
Local Discovery

Utilizes geo-fencing technology to discover Meal Hosts within a 200m radius.

Customized Meal Requests

Allows patrons to customize their orders to meet specific dietary needs.

Dine-in or Take-Away Options

Offers flexibility in how patrons choose to enjoy their meals.

Ratings and Reviews System

Helps build trust and ensures quality.

Promotional System for Meal Hosts

Enables hosts to promote their meals effectively.

Secure Payments and Live Order Tracking

Enhances user experience and security.

UI/UX & Flow-Charts

In search for strategic sessions?

Let us understand your business thoroughly and help youโ€จstrategize your digital product.

Contact Our Expert
strategic sessions

Key Features

Geo-Fencing Technology

For accurate local discovery of Meal Hosts.

Customization Options

Allows detailed customization of meal orders.

Comprehensive Ratings and Reviews

Ensures transparency and trust.

Secure Online Payments

Facilitates easy and safe transactions.

Live Order Tracking

Keeps patrons updated in real-time about their order status.

Technologies Used

Mobile App

Kotlin and Swift for robust mobile app development.

Backend

Laravel for server-side logic.

Hosting and Scalability

AWS to ensure reliable hosting and scalability.

Geo-fencing Technology

Integrated to enhance local discovery capabilities.

Results

THCM has effectively bridged the gap between Meal Hosts and patrons, enhancing the dining experience with a focus on convenience, quality, and community engagement. This platform has revolutionized traditional dining by leveraging technology to meet contemporary needs.

Conclusion

The THCM web app signifies a transformative stride in the restaurant industry, revolutionizing the dining experience through ScalaCode's innovative technological approach. It bridged the gap between Meal Hosts and patrons, focusing on convenience, quality, and community engagement while seamlessly integrating technology to meet contemporary needs.

Get In Touch

More Case Studies

India

India

Suite # 16, Ground Floor
Tower A, Stellar IT Park, C 25
Sec โ€“ 62, Noida
Uttar Pradesh

Phone Icon+91 886 026 2674
United States

United States

99 Almaden Blvd Ste 600 San Jose, CA 95113

Phone Icon+1 409 995 3910
United Kingdom

United Kingdom

Rowan House, Culmhead
Nr Taunton TA3 7DU
Somerset, UK

Phone Icon+44 744 902 1925
Sweden

Sweden

Fagerlidsvรคgen 15D
566 92 HABO

Phone Icon+46 76 310 62 86
Canada

Canada

2433 Lakeshore Road, Burlington
Ontario Canada L7R 1B9

Australia

Australia

16-18 Beverley Avenue
Rochedale South Brisbane
Queensland 4123

Phone Icon+61423661345
up-chevron-icon